各有关城市职工技术协会,有关总工会,有关单位:
为深入学习贯彻习近平总书记在庆祝中华全国总工会成立100周年暨全国劳动模范和先进工作者表彰大会上的重要讲话精神和对技能人才工作的重要指示要求,加快推动新质生产力发展,团结引领广大职工为迎接上合组织峰会发挥好主力军作用,以优异成绩庆祝工运百年,将于7月在中新天津生态城举办全国职工动漫和文创设计技能大赛(邀请赛)启动仪式。现就有关事项通知如下:
一、大赛主题
本次大赛以“技夺天工迎上合 百年工运创未来”为主题,持续擦亮劳动和技能竞赛传统品牌,打造具有新时代特色的动漫文旅形像和文化创意设计,做好上合组织峰会东道主,助力经济社会高质量发展。
二、大赛项目
项目一:动漫形象设计
项目二:文化创意设计
三、大赛时间和地点
大赛时间:2025年7月—9月
启动仪式时间:2025年7月4日
地点:中新天津生态城国家动漫产业园
四、组织机构
主办单位:中国职工技术协会、天津市总工会
承办单位:天津市滨海新区总工会
执行单位:中新天津生态城总工会
评审团队:专业动漫、文创设计专家、文化领域专家、文创产业从业专家、技术专家等
五、赛事安排
1.作品征集:7月
2.大赛初赛:7月
3.组织采风、专业辅导:7月中旬
4.作品优化:7月至9月
5.决赛作品路演答辩:9月下旬
6.颁奖典礼暨成果展示:9月下旬
六、参赛要求
1.凡是具有良好的职业道德,热爱本职工作,认真钻研技术,从事动漫、文创行业的企业职工均可报名参加竞赛。
2.参赛选手以个人或团队形式参赛,参赛团队的人数一般不超过5人。每个参赛个人或者团队仅可报送一个参赛作品。
3.本次大赛不收取任何参赛费用,决赛当日提供午餐,其余餐饮、交通、食宿费用自理。竞赛规程、裁判工作的组织实施、决赛具体时间及根据选手需求组织的采风活动等安排,由大赛组委会统筹协调承办、执行单位组织实施。
4.请各地选派1家动漫文创企业参加启动仪式(额满为止)并于6月26日前反馈参会回执至邮箱:baiyu_video@163.com。联系人:王秋冉,联系电话:18622113485。
七、作品要求
(一)参赛作品主题
本次大赛紧密围绕津城特色河海文化、生态绿色发展元素,以多种形式发掘展示地域特色、历史变迁与文化精髓,彰显河海文化要素。鼓励全国职工踊跃参赛,可围绕历史文化、非遗传承、经典神话以及现代科技等主题,创作动漫形象和文化创意作品。
(二)参赛作品类别
1.动漫系列:OC(原创角色)创作,以河海文化与高新科技为背景,打造富有创新性与传播力的津城、滨城文旅原创角色形象。
2.文创系列:平面设计(包含但不限于漫画、IP形象、VI手册、海报、礼品包装等)、立体设计(包含但不限于建模作品电子版、建模成品等)。
八、投稿方式
1.大赛采用线上报名。线上报名可点击宣发文件上链接或扫描二维码,进入大赛报名页面进行报名表及著作授权同意书填写,由大赛承办单位进行报名审核整理。
2.动漫参赛作品发送至大赛指定的活动平台上传作品信息
3.文创参赛作品发送至大赛指定邮箱,将邮件或压缩包以“作品名+作者姓名”命名,并将报名表一并打包发送至大赛组委会邮箱。
九、奖项设置
(一)奖项设置
动漫设计类:
职工组、院校组分别设以下奖项:
1.一等奖:1名,每组作品奖励10000元。
2.二等奖:2名,每组作品奖励5000元。
3.三等奖:3名,每组作品奖励3000元。
4.优秀奖每组各4名,颁发证书。
5.开源创作特别奖每组各1名(奖励给使用开源软件工具创作的名次最高的参赛者),颁发证书。
鼓励获奖选手或团队到生态城国家动漫园创业发展,将按生态城动漫产业相关扶持政策给予项目扶持和补贴。
文创设计类:
平面设计:
1.一等奖:1名,每组作品奖励10000元。
2.二等奖:2名,每组作品奖励5000元。
3.三等奖:3名,每组作品奖励3000元。
4.优秀奖:4名,颁发证书。
立体设计:
1.一等奖:1名,每组作品奖励10000元。
2.二等奖:2名,每组作品奖励5000元。
3.三等奖:3名,每组作品奖励3000元。
4.优秀奖:4名,颁发证书。
(二)赛事咨询
1.执行单位:
联系人:张旭、郭永聪
联系电话:022-67289168 022-67289192
2.竞赛报名:
动漫联系人:刘洪妍
联系电话:18526834503
文创联系人:刘斌
联系电话:13512909037
附件:
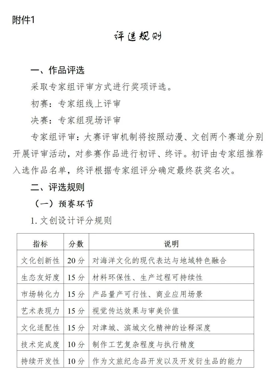
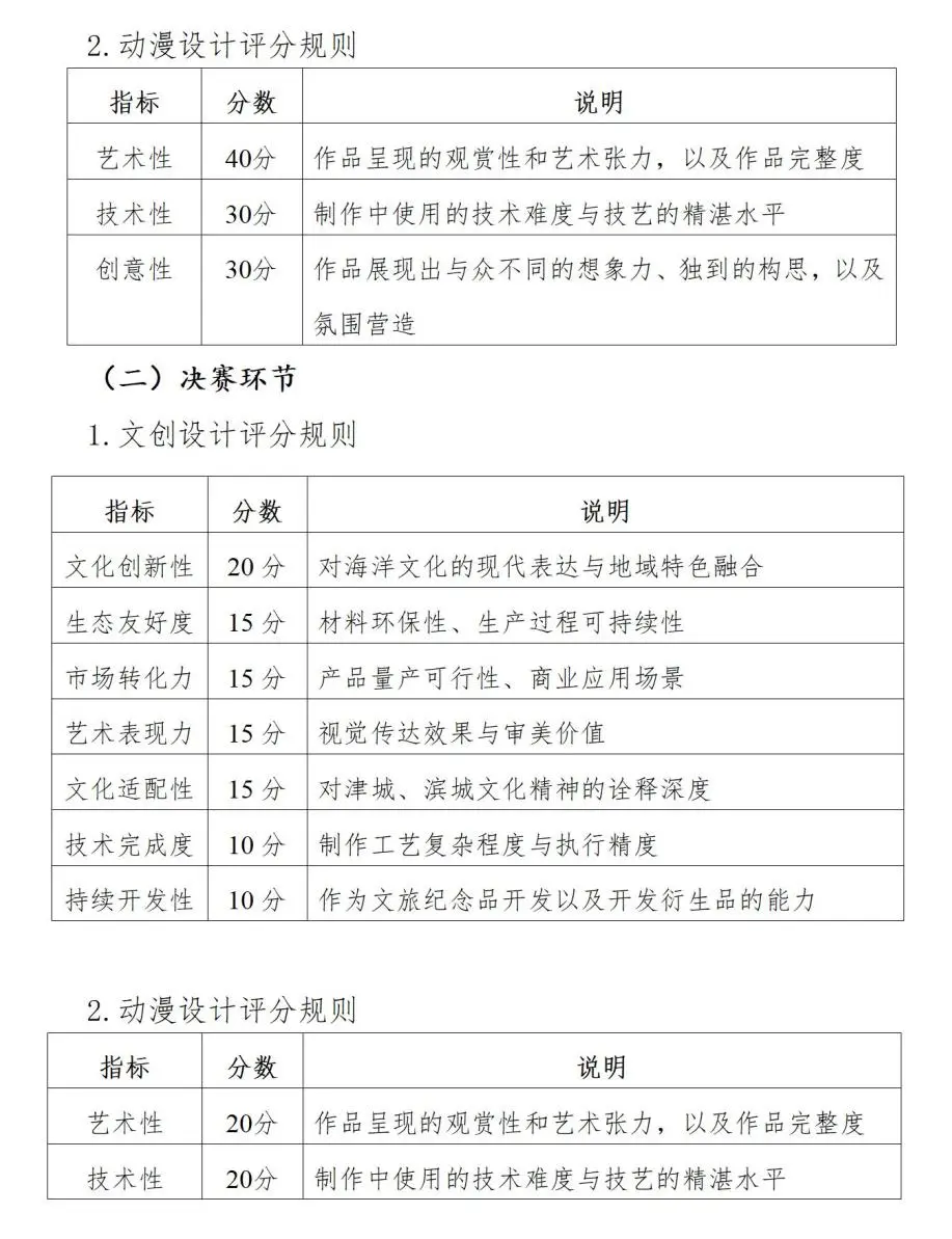
1.评选规则
2.启动仪式参会回执
3.大赛报名二维码
中国职工技术协会
2025年6月5日




上一篇:全国产教研融合项目创新大赛启动仪式暨产教研融合与技能人才培养交流大会在淄博举办
下一篇:赛事发布 I 关于举办2025年中国技协首届艾灸灸法职业技能竞赛的通知